欢迎光临湘潭方正电气成套设备有限公司

大功率高频开关电源,整流柜,硅整流设备,牵引整流器,电化学整流器,湖南高频电源-方正电气

专注整流电气设备20年 科研、开发、生产、经营、技术服务为一体的高新技术股份制企业

全国咨询热线

0731-58250618
当前位置:主页>新闻动态 > 行业动态 >

干货分享|可控硅的控制奥秘:依赖直流还是交流?

文章出处: 人气: 发表时间:2025-04-07 02:21:36


可控硅的控制奥秘:依赖直流还是交流?



可控硅,也称为硅控整流器(Silicon Controlled Rectifier,简称SCR),是一种重要的半导体器件,广泛应用于电力电子、电机控制、照明调节等领域。它的主要功能是控制电流的通过,从而实现对电路的调节和控制。可控硅的工作原理和控制方式是理解其应用和性能的关键。

图片

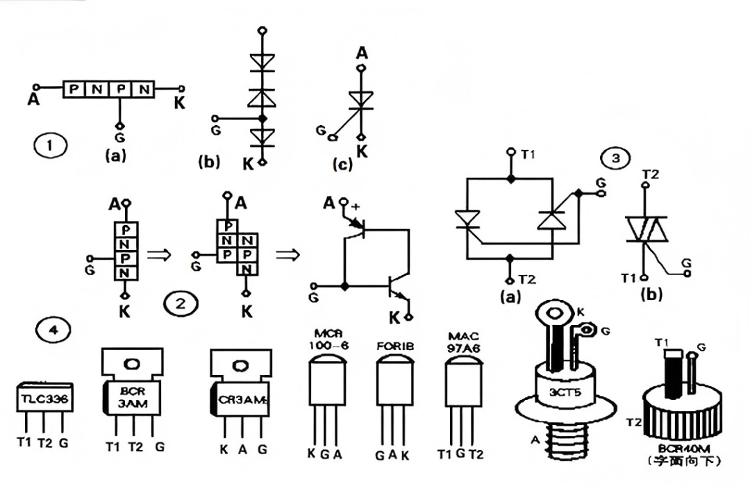
可控硅具有三层半导体结构,分别为P-N-P-N四层结构,具备三个电极:阳极(Anode)、阴极(Cathode)和控制极(Gate)。当阳极与阴极之间施加正向电压时,如果控制极没有信号输入,可控硅处于截止状态,不导通;当控制极施加一个触发脉冲信号时,可控硅迅速导通,允许电流通过。


控制方式

图片

可控硅的控制方式主要依赖于控制极的触发信号。根据触发信号的性质,可控硅的控制方式可以分为直流控制和交流控制。

图片

1、 直流控制:在直流电路中,可控硅通常用于开关和调节功能。直流控制的特点是触发信号为直流电压或电流。当需要导通可控硅时,控制极施加一个适当的直流电压或脉冲信号,使其进入导通状态。一旦导通,即使控制信号消失,可控硅也会保持导通状态,直到阳极与阴极之间的电流降到零或反向电压加到一定程度。


直流控制在实际应用中包括电机启动和停止、直流电源的开关等。例如,在直流电机控制中,可控硅可以通过控制电机的启动和停止,实现对电机的精确控制。


图片

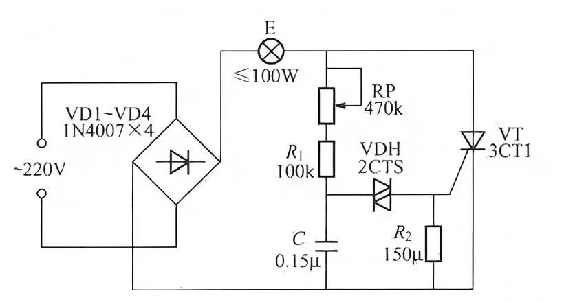
2、交流控制:在交流电路中,可控硅的控制方式更加复杂,因为交流电压是周期性变化的,通常是正弦波形。交流控制的特点是触发信号为交流电压或脉冲信号。交流电路中的可控硅通常用于调光器、交流电机控制、交流电源调节等。


在交流电路中,可控硅的触发信号通常与交流电源的相位有关。每个交流周期内,可控硅需要在适当的时间点触发导通,然后在下一个周期的开始时自动关断。通过调整触发信号在每个周期内的相位,可以控制可控硅的导通角,从而调节流过电路的平均电流和电压。例如,在调光器中,通过改变可控硅的触发角,可以调节灯泡的亮度。


控制电路设计

图片

为了实现对可控硅的有效控制,通常需要设计相应的控制电路。控制电路的设计包括以下几个方面:

图片

1、触发电路:触发电路的设计是控制可控硅导通的关键。触发信号的幅度、频率和相位都需要精确控制,以确保可控硅在正确的时间点导通。


图片

2、保护电路:为了保护可控硅不受过电流、过电压等因素的损坏,通常需要设计相应的保护电路。例如,使用熔断器、压敏电阻等器件来防止电路中的异常情况对可控硅造成损害。


3、反馈控制:在一些复杂应用中,需要设计反馈控制电路,以实现对输出电流、电压的精确控制。反馈控制电路可以根据实际输出情况调整触发信号,从而实现闭环控制。



产品介绍

图片
图片


三象限在电力控制领域应用广泛,具备高效、精准调控优势。它能够精准调控电流,尤其适用于复杂多变的电力工况,如电机调速、照明调光等场景,极大提升了能源利用效率。与传统可控硅相比,三象限版本的触发特性更优,响应速度更快,可有效降低系统谐波干扰,为电力系统稳定运行提供有力保障。


广东佳讯电子

图片


四象限在功能拓展上,四象限产品能精准调控电流,还可适应更极端电力条件,如高压冲击、频繁电流换向场景。其对复杂负载的兼容性更强,在工业大型电机精准控制、新能源逆变并网等前沿领域优势凸显。触发方面,四象限可控硅具备超宽电压适应范围,触发精度进一步提升。


广东佳讯电子

图片


高压单向可控硅具有极高的耐压特性,能够稳定运行于数千伏高压环境,常用于高压输电线路的开关控制、变电站设备保护等关键环节。在性能方面,其开通与关断迅速,能精准响应控制信号,有效避免电力故障蔓延。对比其他可控硅,它单向导通特性更适配直流高压系统,降低反向漏电风险。



综上所述,可控硅是一种重要的半导体器件,通过控制极的触发信号实现对电流的控制。它可以在直流和交流电路中应用,分别用于开关、调节、调光等功能。直流控制和交流控制的特点和应用场景有所不同,但都依赖于精确的触发电路设计。通过合理设计控制电路和保护电路,可以充分发挥可控硅的性能,实现对电路的精确控制。




在线
客服

在线客服服务时间:9:00-24:00

选择下列产品马上在线沟通:

客服
热线

0731-58250618
客服服务热线

微信
咨询

微信咨询
顶部